本文
高額療養費
高額療養費
マイナ保険証を利用すれば事前の手続なく限度額を超える支払いが免除となります。限度額適用認定証の事前申請は不要となりますので、マイナ保険証をぜひご利用ください。
組合員又は被扶養者が、同一の月(1日から月末まで)にそれぞれ一つの医療機関等から受けた診療に係る自己負担額が高額となり、一定の額(自己負担限度額)を超えた場合、その超えた額が「高額療養費」として支給されます。
また、同一の月に、同一の世帯で複数の方が医療機関等を受診した場合、自己負担額を世帯で合算することができ、合算した額が自己負担限度額を超えた場合、超えた額が「高額療養費」として支給されます。なお、「高額療養費」は現物給付もしくは事後に共済組合から組合員の方へ現金で支給します。
高額療養費の算出方法は、70歳未満の方と70歳以上の方(高齢受給者)では異なります。
70歳未満の組合員又は被扶養者の方が高額療養費の現物給付を受けるためには、資格確認書と併せて、組合員の方の所得区分を記載した「限度額適用認定証」を医療機関等に提示する必要があるため、申請の手続が必要です。
〈現金給付の場合〉
後日組合に申請し、高額療養費に該当する部分の給付を受けます。

〈現物給付の場合〉
限度額適用認定証を提示することで、自己負担限度額のみ窓口で支払います。

高額療養費支給額
病院等の窓口で支払った自己負担額が高額療養費算定基準額を超えるときに、その超える額を高額療養費として支給します。
高額療養費=自己負担額−高額療養費算定基準額(自己負担限度額)
高額療養費は、組合員の年齢や所得、同一世帯の被扶養者の受診状況、入院治療か外来通院治療かなどによって支給額が異なります。
⑴ 70歳未満である組合員又は被扶養者の場合
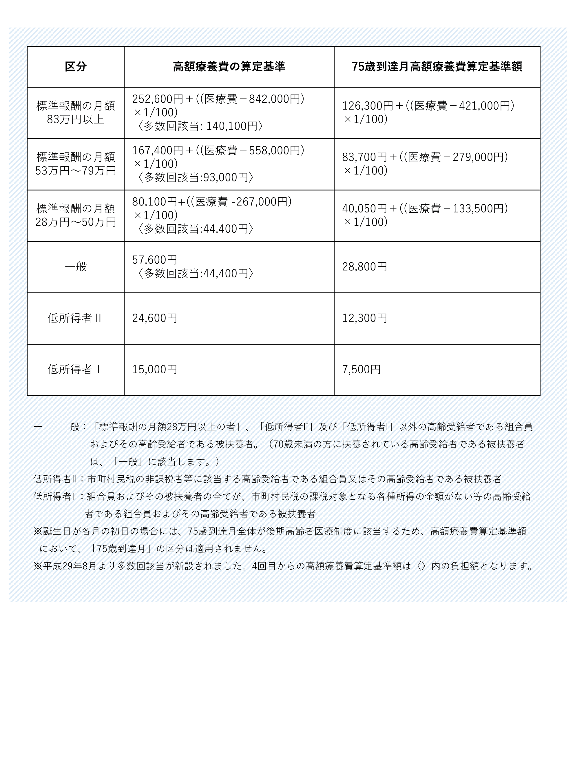
70歳未満である組合員又は被扶養者に係る高額療養費の支給額は、自己負担額から下表の高額療養費算定基準額を控除した金額となります。

(注)被扶養者の方は組合員の区分が適用されます。
オ:該当する方は、療養のあった月の属する年度(当該療養のあった月が4月~7月の場合は前年度)分の市町村民税が課されない組合員及びその被扶養者、生活保護法に規定する要保護者
※「限度額適用・標準報酬負担額減額認定申請書」の提出をし、マイナ保険証又は交付された認定証を提示することで、現物給付を受けることができます。
〈計算例〉

⑵ 高齢受給者である組合員又は被扶養者の場合
高齢受給者の高額療養費の算出方法は、入院の場合と外来の場合で異なります。
ア 入院の場合
高齢受給者の入院に係る高額療養費の支給額は、自己負担額から下表の高額療養費算定基準額を控除した金額を支給します。

〈計算例〉

イ 外来の場合
高齢受給者の外来に係る高額療養費の支給額は、自己負担額から下表の高額療養費算定基準額を控除した金額を支給します。

※平成29年8月より、年間(8月~翌7月)のうち、外来の自己負担額の合計額について144,000円の上限が設けられました。
※「75歳到達月」の区分については、誕生日が各月初日の方を除きます。
〈計算例〉

世帯合算の適用を受ける高額療養費支給額
⑴ 合算対象が70歳未満の方の療養に係る自己負担額のみの場合
自己負担額が21,000円以上となるものを合算し、合算額が高額療養費算定基準額を超える場合に、その超える額を高額療養費として支給します。
⑵ 合算対象が高齢受給者の療養に係る自己負担額のみの場合
高齢受給者の療養費に係る高額療養費は次の手順により算出します。なお、高齢受給者の場合は、全ての自己負担額が合算の対象となります。
- 外来の自己負担額を個人ごとに合算した額から、外来に係る高額療養費算定基準額を控除した額を算出します。
- 入院に係る自己負担額と、外来に係る自己負担額から(1)で算出した高額療養費を控除した額とを合算し、入院に係る高額療養費算定基準額を控除します。
- 1+2が高額療養費の現金支給額です。
⑶ 「70歳未満の方の自己負担額」と「高齢受給者の自己負担額」を合算して高額療養費が支給される場合
70歳未満の方の自己負担額と高齢受給者の自己負担額を合算する場合は、次の手順で行います。
- (2)の手順により、高齢受給者分の高額療養費を算出します。
- 70歳未満の方の自己負担額のうち合算対象基準額(21,000円)以上となるものを合算した額と、高齢受給者の自己負担額から(1)で算出した高額療養費を控除した額とを合算し、高額療養費算定基準額(70歳未満の方の高額療養費算定基準額と同じです。)を控除します。当該額から70歳未満の方の入院に係る現物給付された高額療養費を控除します。
- 1+2が高額療養費の現金支給額です。
高額療養費が多数回支給される場合
同一世帯で、12か月以内に高額療養費を支給した月が3月以上ある場合、世帯の医療費負担を軽減するために、4月目からの高額療養費算定基準額が次のとおり減額となります。したがって、4月目以降は自己負担額が変更後の高額療養費算定基準額を超える場合に、その超えた額を高額療養費として支給します。
なお、高齢受給者の外来に係る高額療養費などは、多数回該当の月数をカウントするときの高額療養費に含みません。


一定の高度な治療を継続して行う必要のある疾病に係る高額療養費
次の疾病に係る療養を受けた場合は、高額療養費算定基準額は10,000円となります。ただし以下の1の場合で、療養のあった月の標準報酬の月額が53万円以上の組合員とその被扶養者(70歳未満に限ります。)の高額療養費算定基準額は、20,000円となります。
(高額療養費=自己負担額-10,000円(又は20,000円))
- 人口透析治療を行う必要のある慢性腎不全
- 血友病
- 抗ウイルス剤を投与している後天性免疫不全症候群(HIV感染を含み、厚生労働大臣の定めるものに係るものに限ります。)
外来療養に係る高額療養費の現物給付
医療機関等の窓口での一時的な負担を軽減するため、外来に係る高額療養費についても現物給付方式で支給されます。
※指定訪問看護に係る療養についても同様の扱いとなります。
※現物給付方式による支給を受けない場合は、償還払い(現金給付)方式による支給となります。なお、資格確認書等で受付をした場合は、「高額療養費の算定基準の区分」の情報取得について受付時に書面又は口頭にて同意すれば、現金給付を受けることができ、限度額適用認定証の事前申請は必要ありません。
請求手続
高額療養費の支給対象となった場合は、該当する組合員の方へ請求について詳細を記載した案内書を、共済組合市ヶ谷センターから登録している組合員ご本人のご自宅に送付いたします。
案内書に記載された内容に従って、電子申請又は所定の書面(紙)により請求手続きを行ってください(書面(紙)で申請する場合、郵送費は自己負担となります。)。
医療機関等を利用した際の明細書(レセプト)が共済組合市ヶ谷センターに届くのが、受診から2~3か月後となります。医療機関での自己負担額が高額で高額療養費の支給対象の可能性があると思われる方で、受診から3か月以上経過しても連絡がない場合は、コンタクトセンターへお問い合わせください。
なお、自衛官の方で診療の際に自衛官診療証を使用された場合は、ご所属の衛生担当にご確認ください。
〈診療費の流れ〉

|
電子申請 |
|
|---|---|
|
書面(紙)申請 |
|
提出書類
請求書
書面(紙)申請用
「高額療養費請求書」 [Wordファイル/47KB] 記入例 [PDFファイル/271KB]
※ 電子申請の場合は、電子申請サイト上で必要事項を直接入力します。
添付書類
⑴ 共済組合からの案内書(療養費計算書)
【公金受取口座を希望する場合(書面(紙)申請のみ)】
<公金受取口座への給付金振込みをご希望される方へ(電子申請・書面(紙)申請共通)>
公金受取口座へのお振込みをご希望されますと、本人がマイナンバーカードのマイナポータルに登録している口座への振込みとなります。ただし、以下の点にご注意ください。
- 公金受取口座とはご自身がマイナポータルに登録されている口座であり、給与振込口座ではございません。登録されていない場合はエラーとなります。
- 住民票上の住所と、公金受取口座上の住所に相違がある場合は、エラーとなります。
- 公金受取先に指定していた口座の氏名変更等を行ったが、マイナポータル上で変更していない場合は、新旧どちらで登録されているか確認のため差戻しさせていただくことがございます。
上記以外の場合でも、公金受取先口座の照会をかけた結果、エラーとなったものは一度申請者様にお返しして再申請していただくこととなり、場合によっては指定のお振込日に間に合わないこともございますゆえ、公金受取口座への振込みをご希望される場合は、ご了承の上、ご希望ください。
【公金受取口座を希望しない場合】
⑶ 振込先口座情報が確認できるもの(銀行通帳の写し等)
※ 組合員(申請者)本人名義かつ国内口座のものに限ります。
※ 個々の状況により、上記記載の書類以外にもご提出をお願いする場合がございます。
提出先
電子申請
電子申請サイト<外部リンク>
※ご利用には利用者登録が必要です。(利用者登録案内) [PDFファイル/495KB]
※組合員資格喪失後のご利用はできません。
※電子申請サイトに操作のマニュアルを掲載しています。
郵送での提出
郵送方法については市ヶ谷センター送付先をご確認ください。
※提出が書面(紙)に限定されている書類に関しては、ご所属の支部窓口でお預かりし、月に2回、所定の日にまとめて市ヶ谷センターへ郵送しますので、支部窓口へご相談ください。
支給スケジュール
支給スケジュールからご確認ください。
審査の状況によりスケジュールどおりの支給とならない場合もございますので、ご了承ください。
なお、年度のスケジュールは3か月ごとに設定しています。
4~6月:前年度の2月末頃に掲載予定
7~9月:5月末頃に掲載予定
10~12月:8月末頃に掲載予定
1~3月:11月末頃に掲載予定
請求期限
高額療養費の算定対象となる診療月の翌月の1日から2年以内に請求を行わないときは、時効により給付を受ける権利が消滅します。
関連
よくある質問
Q1
先日病院に入院しました。高額療養費に該当していると思うので、手続方法を教えてください。
A1
医療機関等を利用した際のレセプトが共済組合へ届くのは、受診から2~3か月後となります。高額療養費に該当している場合、共済組合から組合員へ連絡し、請求の案内をします。受診から3か月以上経過しても連絡がない場合は、一度コンタクトセンターへお問い合わせください。なお、自衛官診療証を使用された場合は、ご所属の衛生担当にご確認ください。
Q2
通院治療で毎月高額な医療費を支払っています。支給されるまでの間の負担が大きいのですが、どうすればよいですか。
A2
限度額適用認定証により、高額療養費として支給される分をあらかじめ差し引いて精算することができます。マイナ保険証を利用すれば、限度額適用認定証は不要となります。マイナ保険証を利用しない場合は、限度額適用認定証の交付申請が必要となります。
なお、自衛官の方は、ご所属の衛生担当にご確認ください。
Q3
高額療養費の「多数回該当」とは何ですか。
A3
高額療養費の「多数回該当」とは、医療費の負担額が大きい世帯の負担を軽減させる制度です。医療保険上の同一世帯で直近1年間に3回以上高額療養費が支給されている時は、4回目の支給から多数回該当の高額療養費算定基準額になります。
Q4
妻のインプラント代が高額だったのですが、高額療養費には該当しますか。
A4
インプラントは保険適用外なので、給付はありません。確定申告の医療費控除には含めることができます。
Q5
自治体から医療助成を受けることになりました。組合への届出は必要ですか。
A5
医療機関が作成する診療報酬明細書に公費番号が記載され、当組合で助成を受けていることが確認できるため、届出は不要です。


